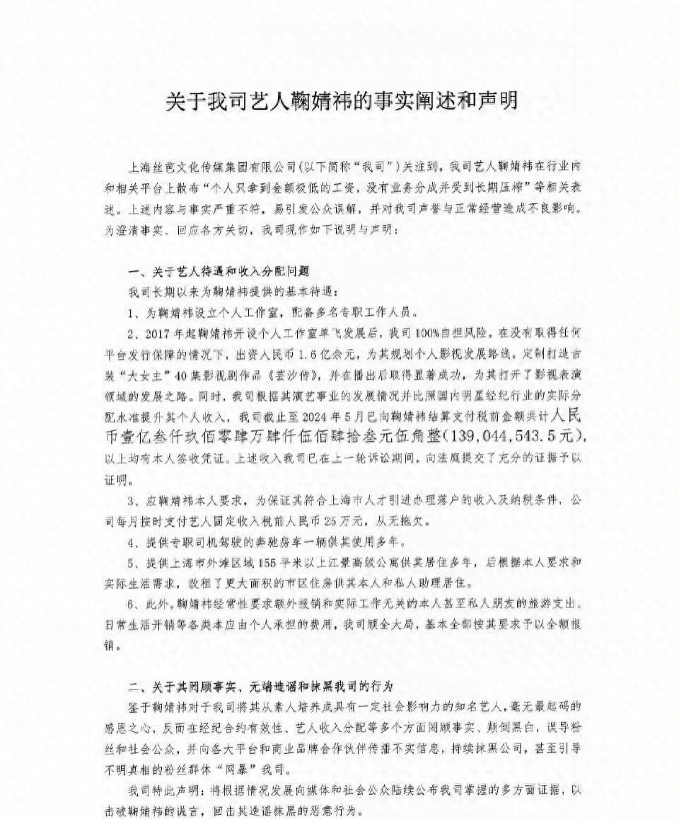
鞠婧祎和前公司因为一纸合约,开始了各自的极限“拉扯”可谓是冲上了各大平台的热搜。前公司更是甩出一份账单称“鞠婧祎在公司十年,已经向她支付了税前工资1.39亿”这数目一出可谓惊呆了所有人,原来鞠婧祎并不像大家赚得难么多,甚至平均下来都没有网络主播一天赚得多,当然这都不是重点,重点是前公司强调这是“税前”,这暗示得有点太过明显了,不少网友要求明白过来,纷纷表示要查查鞠婧祎的“税务”究竟有没有问题,还有的表示,公司的也要查。这里我们先不管前公司的暗示是否真的存在问题,如果是真的,那么鞠婧祎是否会成为下一个袁冰妍,被“封杀”事业毁于一旦呢?在小编看来,就算是存在一点问题,短期内有一点影响,但长远来看,不会受到太大影响。
这里之所以敢说鞠婧祎并不会成为下一个“袁冰妍”原因无非有二。其一,我们要知袁冰妍之所以被彻底“封杀”,这很大一部分是因为袁冰妍“知法犯法”,在明知道自己“税务”存在问题,还依旧不主动去补缴,甚至想过要去逃避,抱有不被发现的心理,不采取任何措施进行补缴;其二,其实国家在正式通报之前,一般都会对“偷税漏税”的艺人进行催缴,如果艺人能够及时进行补缴,这件事就算过去了,那么我们又是如何得知当时袁冰妍在通知补缴的时候,没有主动进行补缴的呢。还是后来官方通报中,提到袁冰妍面对多次提醒依然置若罔闻,不进行补缴才进行通报的,彻底断了她的职业生涯。而鞠婧祎的情况完全不同,我们先不说她有没有存在所谓的“税务问题”,如果真的有,按照她如今蒸蒸日上的事业进程,她肯定会和她的专业团队连夜查自己过往收入过往有没有遗漏,然后和相关部门说明情况,不是主动“逃税”,是因为和前公司纠纷被误导,相关部分不会连最基本的道理都不懂,也会酌情处理,肯定不会让无辜的人受到牵连。
对于一些网友所说的,前公司这在这个节骨眼放出这一招真够狠的,明显就是“得不到鞠婧祎,就要毁了她。”可是真的能如愿吗?其实有网友应该也发现了,鞠婧祎目前的情况,有点和之前的宋祖儿的情况相同,鞠婧祎如果想全身而退,不受公司影响,就要向宋祖儿“学习一下”。(当然这里我说的,是如果真的存在问题,如果一切没问题,不用学习了)众所周知的原因,宋祖儿也是被前公司“摆了一道”,因为利益纠纷上长期以来存在分歧,她的经济公司就在她的“税务”问题上动手脚,最终连累了宋祖儿,很长一段时间宋祖儿的活动影视项目都受到影响,不过宋祖儿态度还算积极,及时向有关部门说明原因,并进行补缴,才没有让“坏人”的阴谋诡计得逞。现在鞠婧祎和她的团队要做的就是仔细研究这些年来,自己的所有收入有没有被公司遗漏的环节,及时发现问题,对存在问题的地方并进行及时补救,只要国家没有任何通报就足以说明没问题,而对于“前公司”的引导大众得错误行为还可以起诉它赔偿自己的名誉损失。
作为粉丝来说,自然相信鞠婧祎是无辜的,毕竟她是真的把自己的职业当做生命在热爱。可有些人总是见不得鞠婧祎的如今一切处于上升而稳定的状态,所以总是想方设法去进行破坏。可他们不会想到的是,“清者自清”,阴谋诡计成不了大事,只要她自身清清白白,又何惧所有“莫须有”的罪名,她的粉丝会一如既往相信她,陪着她。